选择您的地区和语言

功率半导体FlexiCP™
PE25200

超有效率、可选择Div.2和3、45W电荷泵电容分压器。

  • 目前生产
  • 推荐
  • New
Read more
  • 符合RoHS指令的产品
Read more

产品详情

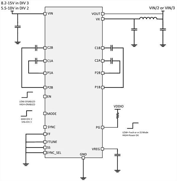
PE25200是一款用户可选的电荷泵电容分压器IC,可选择2分割或3分割,带有集成FET。
能以97%的峰值效率提供高达45瓦的功率。
在2和3之间选择分割比可以实现在移动计算应用中将2单元或3单元锂电池平台转换为1单元平台。
PE25200器件还可以采用前端DC-DC转换器作为12Vin负载点设计的一部分,用于为FPGA、DDR内存和ASIC供电的数据中心、网络和光学设备。

Io [A] 10
Divider Ratio 2 3
Vin [V] 5.5-10 8.2-15
Vo [V] Vin/2 Vin/3
Efficiency [%]
at cycle skipping
97.5
(10Vin/5Vo)
96.4
(12Vin/4Vo)
Efficiency [%]
at fixed frequency
97.0
(10Vin/5Vo)
95.8
(12Vin/4Vo)
Package WLCSP
Feature Enable, Power Good, Frequency Synchronization,
Cycle Skipping, Over Current Protection,
Over Temperature Protection, UVLO, Parallel Operation
Product Family FlexiCP™
Image of Product Detail

技术指南

可浏览功率半导体的各技术资料。
点击下载按钮,即可浏览、下载文件。
※可能会在无提前告知的情况下对Datasheet中记载的内容进行变更或停止提供。

Datasheet
可浏览特征、规格和測試方法。
Evaluation Kit (EVK) User's Manual
可查看评估基板的使用方法。

Datasheet (PDF: 0.5 MB)

Evaluation Kit (EVK) User's Manual (PDF: 7.9 MB)

"产品特点图标"说明

符合RoHS指令的产品符合

基于RoHS指令,除开不适用于此指令的部分,剩下适用于此指令的同质量的部分,没有超出RoSH指令限制物规定的超高容许重量浓度的含有标准。

限制物质 超高容许重量浓度
0.1%
水银 0.1%
0.01%
六价铬 0.1%
多溴化联苯(PBB) 0.1%
多溴联苯醚(PBDE) 0.1%
邻苯二甲酸二(2-乙基)己酯(DEHP) 0.1%
邻苯二甲酸丁酯苯甲酯(BBP) 0.1%
邻苯二甲酸二丁酯(DBP) 0.1%
邻苯二甲酸二异丁酯(DIBP) 0.1%
REACH法规达标产品reach

是指符合REGULATION (EC) No 1907/2006(REACH法规)规定的产品

REACH法规的成品所含物质规定:
根据REACH法规的第67条第1款,明确规定了禁止物质和限制产品用途。 产品中含有高关注物质(SVHC)时,欧洲境内的供应商有义务事先提供安全使用该产品的信息(REACH第33条)。 并非禁止物质,没有产品使用上的限制。 详情请确认 "含有SVHC产品的安全使用信息"
AEC-Q200AEC-Q200
符合AEC-Q200的产品