选择您的地区和语言

功率半导体FlexiCP™
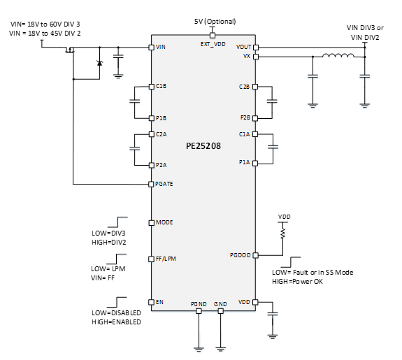
PE25208

High Voltage Divide by 2/3 Charge Pump, Capacitor Divider

  • 目前生产
  • 推荐
  • New
Read more
  • 符合RoHS指令的产品
Read more

产品详情

The PE25208 is an ultra-high efficiency charge pump capacitor divider IC that is configurable to divide down an input voltage by two or three and delivers up to 8A with peak efficiency up to 98.2%. The PE25208 can also be used in parallel to increase output power to support 240W 48V USB-PD EPR application.
The PE25208 supports an input voltage range of 18V to 45V in divide-by-2 mode and 18V to 60V in divide-by-3 mode. The PE25208 is primarily used as a front-end converter to convert the USB PD EPR input to a lower voltage for downstream charger circuit with improved overall system efficiency.

Io [A] 6 8
Divider Ratio 2 3
Vin [V] 18-45 18-60
Vo [V] Vin/2 Vin/3
Peak Efficiency [%] 98.2% 97.8%
Package WLCSP
Feature Enable, Power Good, Adjustable Switching Frequency, Low Power Mode, Over Current Protection, Over Temperature Protection, UVLO
Product Family FlexiCP™
Image of PE25208

技术指南

可浏览功率半导体的各技术资料。
点击下载按钮,即可浏览、下载文件。
※可能会在无提前告知的情况下对Datasheet中记载的内容进行变更或停止提供。

Datasheet
可浏览特征、规格和測試方法。
Evaluation Kit (EVK) User's Manual
可查看评估基板的使用方法。

Datasheet (PDF: 1.1 MB)

Evaluation Kit (EVK) User's Manual (PDF: 12.4 MB)

"产品特点图标"说明

符合RoHS指令的产品符合

基于RoHS指令,除开不适用于此指令的部分,剩下适用于此指令的同质量的部分,没有超出RoSH指令限制物规定的超高容许重量浓度的含有标准。

限制物质 超高容许重量浓度
0.1%
水银 0.1%
0.01%
六价铬 0.1%
多溴化联苯(PBB) 0.1%
多溴联苯醚(PBDE) 0.1%
邻苯二甲酸二(2-乙基)己酯(DEHP) 0.1%
邻苯二甲酸丁酯苯甲酯(BBP) 0.1%
邻苯二甲酸二丁酯(DBP) 0.1%
邻苯二甲酸二异丁酯(DIBP) 0.1%
REACH法规达标产品reach

是指符合REGULATION (EC) No 1907/2006(REACH法规)规定的产品

REACH法规的成品所含物质规定:
根据REACH法规的第67条第1款,明确规定了禁止物质和限制产品用途。 产品中含有高关注物质(SVHC)时,欧洲境内的供应商有义务事先提供安全使用该产品的信息(REACH第33条)。 并非禁止物质,没有产品使用上的限制。 详情请确认 "含有SVHC产品的安全使用信息"
AEC-Q200AEC-Q200
符合AEC-Q200的产品